
Lead Programmer
The Harbinger is a dark-fantasy action-adventure game inspired by early Dark Souls and Silent Hill titles. The game features challenging combat, sanity mechanics, and environmental storytelling as players assume the role of a disgraced knight fighting through his former keep.
The Harbinger was originally pitched as part of a production studio course and developed over one semester (August – December 2024). The demo was created primarily in Unity by a team of six students.
As the lead programmer, my primary contribution was developing the player character, Aldric, including the player camera, movement, animations, collisions, attacks, and more. Additionally, I was responsible for organizing the programming team.




Solo Project
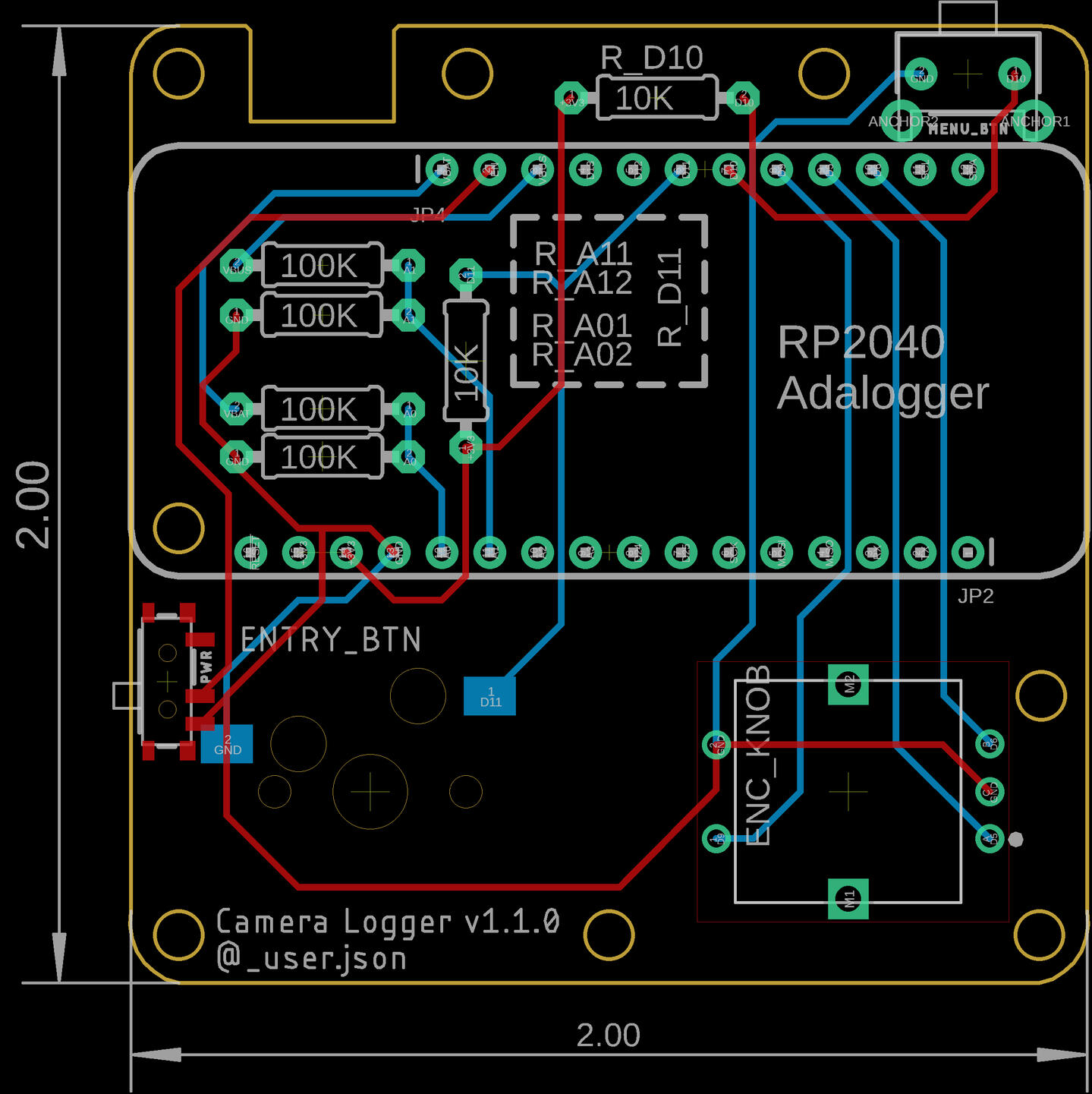
Camera Logger (working title) is a dedicated hardware device designed to record settings used on manual film cameras when taking analog photographs. The device mounts via the camera’s hot shoe and features tactile controls and an OLED display, with logged settings written to a text file on an onboard microSD card.
The logger is built on an Adafruit RP2040 Adalogger microcontroller, mounted on a custom-designed PCB. User input is primarily handled via a rotary encoder and a customizable MX-profile keyboard switch. The current prototype is housed in a 3D-printed PLA shell.
The Camera Logger project began as a personal project, aiming to solve a problem I encountered in my hobbyist photography work. However, the first complete prototype was also used as a final project for an Alternative Interfaces course. The device firmware is written in Arduino, and the PCB and shell were designed in Autodesk Fusion (formerly Eagle for the PCB). Work initially began in September 2024 and is still in progress.

Gameplay Programmer
Knight of the Wylds is a story-driven game with a 2.5D camera perspective, turn-based combat, and a pixel-art aesthetic. The game is inspired by The Dresden Files series by Jim Butcher.
Knight of the Wylds was developed over one semester (August – December 2023) as a project for Game Design and Development II by a small team of five students.
I contributed to overall game design and programming, with an additional focus on UI/UX implementation, particularly during in-game combat sequences. I also worked on bug fixes and quality-of-life improvements.


Programmer (Memory & Rendering)
A 2D physics-based game where players move a ball across a playfield, attempting to color each tile by passing over it while avoiding falling off the platform. The game was created from scratch by a group of four students for the PlayStation 5 Development Kit over one week in December 2024. I handled the implementation of instanced rendering for game objects.

DirectX Game Engine
Simplistic game engine created from A basic game engine built from scratch in C# using Microsoft DirectX 11. The project was created to showcase the implementation and capabilities of the DirectX library, primarily focusing on Physically Based Rendering (PBR). The engine was developed individually over the course of a semester (January – May 2024).



Vault 99 is an original level for Fallout: New Vegas, created as a project for Level Design. The level was designed using the Garden of Eden Creation Kit (G.E.C.K.) for Fallout 3 and New Vegas. It depicts an abandoned and decaying vault nestled within a cave, now infested with mutated insects and rodents. Players can explore the vault’s three levels, uncover the former inhabitants' living spaces, collect loot, read terminals, and solve puzzles to clear the dungeon and hopefully recover valuable items from the vault's security room. The level was created individually over one week (including design phase & write-up).


Grid Link is a 3D VR puzzle game solo project, inspired by cyberpunk media such as Ghost in the Shell and Cyberpunk 2077. Players connect digital "nodes," simulating the theoretical experience of hacking a network from the inside. The game was created in Unity and features tactile, hand-based interactions and time-restricted puzzles.

Rubik's Cube
A 3D game/simulation of a Rubik's Cube puzzle, created in TypeScript and WebGL using the THREE.js graphics library. The cube is controlled via a gamepad and includes local storage to save and load progress. The website was developed using NPM, Node.js, and Vite.

Inertia
Programmer (Gameplay & Player)
A 2D platformer created using C# and the MonoGame framework. The game features fast-paced gameplay and a time-based scoring system. It was developed by a team of four students over two months (March – May 2022). I contributed to player implementation, including movement, physics, collisions, animations, attacks, and overall game balance. Assets were created by @ansimuz.


Air Force 2D
A 2D shooting game inspired by the Air Force One mini-game found in the virtual casino The Gold Saucer in Final Fantasy XIV. Players control a small plane flying through the casino, shooting at floating targets. Each target has a corresponding point value, and the objective is to achieve the highest score before time runs out. The game was created using JavaScript and the PixiJS library.

REST Countries Trivia
A website and game that generates random trivia questions using the REST Countries API. Players answer questions about various country details (e.g., capital, currency, population), with accuracy tracked over time. The site also includes a country search function.

Resume

* Preview Image Not Final *
(Updated 08/25)
About Me
My name is Jonathan Orth, and I am a software developer from Columbus, Ohio, USA. I recently graduated from the Rochester Institute of Technology (RIT), with a Bachelor of Science in Game Design & Development.Outside of playing and creating video games, my biggest passion is film photography—collecting and working on analog cameras, developing and printing in the darkroom, and going on hikes to find new subjects to capture. I enjoy landscape and street photography, but my favorite subject is my three-year-old cat, Kage.
Contact Information
You can contact me for any reason via the email form or directly through email, phone, text, or LinkedIn message. I will reply as soon as possible, typically the same or next day.
Email: [email protected]